pg电子试玩

《临床量表评估类医疗服务价格项目立项指南(试行)》
来源:国家医疗保障局 时间:2025-09-29 09:31

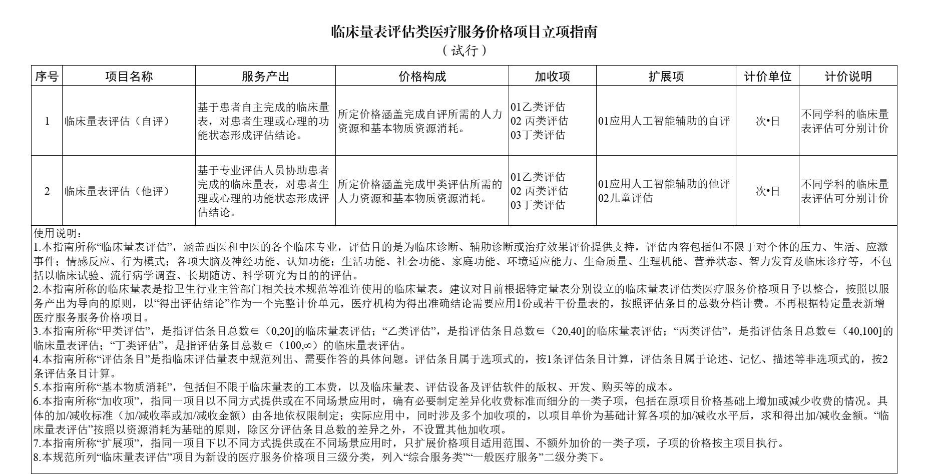
  说明:为贯彻落实《深化医疗服务价格改革试点方案》,推进全国医疗服务价格项目规范编制工作,按照“成熟一批、发布一批”的工作思路,国家医保局组织编制了《临床量表评估类医疗服务价格项目立项指南(试行)》,将现行临床量表评估类价格项目映射整合为2项。

附件下载

扫一扫在手机上查看当前页面

相关链接
十大彩票网赌平台 威尼斯人博彩 十大彩票网赌平台 澳门线上赌博 全球最大的博彩公司 三门峡市林业局 西安市科技局 铜陵市科技局 保定市生态环境局 郴州市科技局